文丨咻咻
12月才过半,这段时间的娱乐圈依旧是热热闹闹。
不仅有新剧播出,还有不少明星的料被曝出。
又是恋情曝光,又是天价片酬曝光,那么,娱乐圈有多精彩呢?
天价工资被曝
凭借精致的五官,甜美的嗓音,鞠婧祎在明星圈里也是混的风生水起。
这几年她又是参加商演活动,又是接戏接到手软的。
没想到,最近她却处在了一片争议之中。
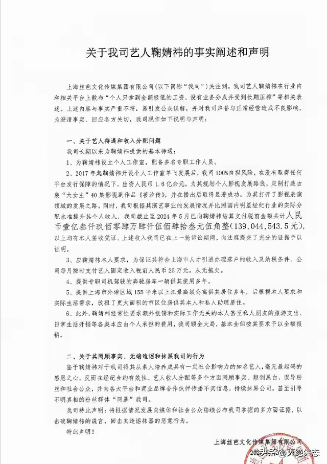
起因是丝芭传媒曝出了她这几年在公司所得到的收入。
并不像外界所说的那样,个人只拿到金额极低的工资,没有业务分成并受到长期压榨的情况。
表示鞠婧祎在公司每个月都有25万的固定工资,并且从不拖欠。
与此同时,他们还出资1.6亿,为其规划个人影视路线。
到了2024年5月,还给鞠婧祎结算了1.39亿的收入。
这待遇也是很不错了,毕竟那可是1.39亿的人民币。
是老百姓赚几辈子都赚不到的数字,不过显然鞠婧祎的粉丝并不是这么想的。
在她们看来,鞠婧祎本来就是流量明星,赚这么多是应该得到。
甚至这工资在娱乐圈里都算少的了,能赚这么多,说明给公司创造的价值越多。
如今热搜上,两方都开始了舆论战,显然已经撕破脸了。
丝芭之后又发了一篇声明,提到了关于税这个问题。
看这话里话外的意思,倒是想引导着去查鞠婧祎的税务问题。
两方闹的是有来有回,网友们却哪方的舆论都不站。
更多的还是感慨,娱乐圈太赚钱了,金额都是以亿为单位的。
有人片酬一个亿,有人偷税漏税好几个亿,这么多金额最应该做的就是查税!
因为在大家看来谁占不占理,反正比普通人有钱太多了。
孩子风波
估计汪苏泷怎么也没想到有一天,还子这样的风波会发生在他的身上。
起因是在某平台,突然有人爆料说汪苏泷有女儿。
并且还说自己姑父嫂子和他老婆在一个月子中心,并且很嚣张的强调自己不怕被告。
此消息一出来,迅速引起多方网友的关注,主要是压根没听说过这件事。
并且他恋情都没有被拍过,到底哪来的孩子,难道真的要步华晨宇后尘?
网友爆料的也是有模有样的,甚至女方的年龄都说出来了。
这么大一个料被曝出,自然引起了很大的舆论。
不过接到这个消息后,汪苏泷的对接也是及时辟谣了,直接指明消息为假。
其实这类谣言,早在几年前就传过一次。
当时就被汪苏泷工作室给辟谣了,没想到几年过去,又传了出来。
也不知道汪苏泷得罪谁了,真是被做局了!
除了汪苏泷外,没想到杨宗纬也被曝出当父亲了。
要知道此前关于他的恋情都少的很,突然被曝出有了娃,网友们也是不可思议。
爆料者也是说的有模有样,就连图都透露出来了。
说他旁边有一个3到4岁的小男孩,长得和他轮廓相似。
还有人听到了这个小男孩喊他阿爸,孩子的部分照片也被曝光出来。
至于这件事的真假,也得看杨宗纬方怎么说,也不能只听他人爆料。
毕竟这个年头造谣的人实在太多了,消息都没发确认真假,还是得当事人说两句!
恋情曝光
最近,又有小爱豆被狗仔拍到谈恋爱了。
那就是当时参加过《青春有你》的陈宥维。
也参演过《一念关山》,《双世宠妃2》等影视作品。
不过他最令人印象深刻的,还是录制《演员请就位》里那个演夜华的经典片段了。
演技也是相当震撼,看的观众是如芒刺背,如坐针毡,哭笑不得。
也不知道现在这个年头了,居然还有这种浮夸的表演方式
甚至就连表情包都给做出来了,算是很搞笑的一个片段了。
没想到这次被拍到恋情的小鲜肉就是他,当然也不能确定对方是他女友,毕竟没有准确信息。
只是狗仔拍到了他和一美女在大街上逛街,两人的行为也是十分的亲密。
又是一起十指相扣的牵手逛街,陈宥维的手还戳向了女生的肚子。
光是看他们这些举动来,就知道关系并不简单了。
不过对于他的恋情曝光,网友们倒是觉得很正常了。
毕竟到了年龄,有个女朋友实在太正常了。
可能就是粉丝有点接受不了,在圈子里,爱豆谈恋爱,简直就是大忌。
除了他的恋情,没想到网友又扒出了另一对。
那就是周扬青和好利来大公子罗昊的恋情,没想到这两人还短暂的谈过一阵呢!
当时他们一起参加了档节目,那就是《女儿们的恋爱4》。
在这档节目里,两人官宣了恋情,只是没有维持多久,就因为性格不合分手了。
网友们也是没想到,这俩八竿子都打不着关系的人,居然也谈过恋爱!
换角风波
这年头,影视剧的变动也是相当大了。
别说开拍前换角色了,有的剧甚至开拍半个月了,还能遇到换角的事件。
比如这部《千里江山图》,剧的阵容也是相当强大。
男主是张若昀,女主是刘诗诗,看样子是照着精品剧去做的。
只是没想到,剧开拍20天了,演男二的王传君给换下去了,换成了实力派王阳。
本以为这样换角会是一出大戏,没想到背后居然如此和谐。
两个当事人倒有一种惺惺相惜的感觉,王传君表示,
自己因为身体原因退出了《千里江山图》的拍摄,特意感谢自己的师兄王阳救场。
还陪上了两人的q版图,看起来关系是挺好的,这两人。
随后王阳也在社交媒体上回复,感谢亲师弟的信任,自己会尽力而为。
两人这个互动,显然是王传君拍不了,就推荐了王阳来救场。
对于这样的换角,网友们也很乐意,毕竟剧组同意了。
两人的演技也不差多少,也算是最好的解决方式了!
内容来源于联合早报中文网网友投稿 |